日前,,,长沙麓景路南延工程隧道全线通车,,,随即备受市民关注,,,变身网红隧道,,,曾冲上天下热搜。。。。。。。与往常光线阴晦的隧道差别,,,麓景路隧道顶部喷涂“蓝天白云”,,,蓝色为主调的隧道顶部“飘”来朵朵白云,,,充满艺术气息的明亮色彩让人眼前一亮。。。。。。。据先容,,,这样的设计不但为了雅观,,,更有现实的功效,,,“蓝天白云”在隧道内亮光的照射下让驾驶员既没有隧道内驾驶的压制感,,,又不至于疏散注重力,,,可以缓解司机开车的视觉疲劳。。。。。。。
麓景路南延线工程(梅溪湖-含浦大道)全长约3.9公里,,,由湘江集团湘新投公司认真建设,,,是西二环和西三环之间的南北主干道,,,北连梅溪湖大桥,,,南至含浦大道,,,是穿过岳麓山脉的主要交通走廊,,,建成后将有用缓解西二环交通压力,,,串联望城、梅溪湖、中塘、坪浦、洋湖等各片区,,,实现景区资源与梅溪湖片区的共享。。。。。。。其中,,,隧道段全长2.3公里,,,隧道北端有四个收支洞口,,,划分为工具主线和工具匝道,,,主线在下、匝道在上,,,由北向南两两合流形成两条隧道到南端,,,主线隧道接纳双向6车道建设标准,,,设计时速为60千米/小时。。。。。。。麓景路南延线工程建成通车后,,,原来从梅溪湖到含浦20多分钟的旅程,,,以后只需5分钟左右。。。。。。。
据悉,,,长沙麓景路南延工程隧道项目中两侧墙面应用的新型质料为mg不朽情缘明星产品——隧道防火装饰板,,,施工总面积达60000平方米,,,该隧道防火装饰板具有抗菌、防腐、抗酸碱、抗老化等性能,,,和隧道情形是很是匹配的,,,其性能和天气、情形的匹配也能大大延伸其使用寿命。。。。。。。
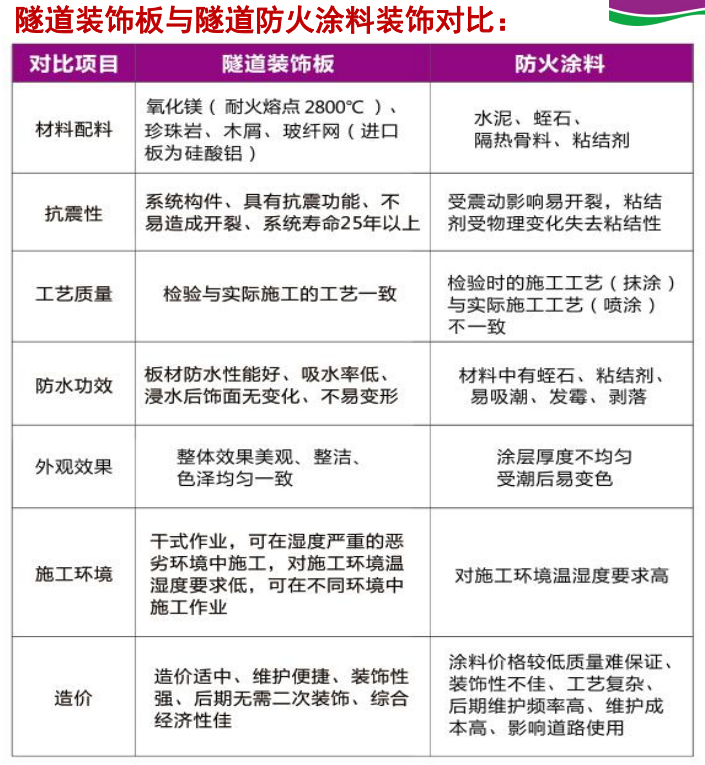
隧道防火装饰系统是一种选用高密度、高强度A1级防火纤维无机板为基材,,,接纳高耐污、高耐磨特种涂料、连系先进的涂装工艺生产的具有多重功效优势的绿色、节能、环保隧道装饰系统。。。。。。。该系统具有装饰效果佳、使用寿命长、装置便捷、清静牢靠、易于维护等诸多优点;;;;;;能够因地制宜,,,凭证差别的设计需求定制计划,,,提升隧道的清静性和雅观度。。。。。。。产品普遍应用于都会交通轨道站台、隧道、机场内装、通道走廊、有防火装饰需求的墙体维护等领域。。。。。。。
该产品具有多种特点:1、性能优异,,,清静可靠隧道防火装饰板具有色泽鲜明、装饰性强、光传导功效好等优异性能;;;;;;通过龙骨搭建,,,清静稳固地对隧道侧墙举行防护与装饰。。。。。。。2、施工便捷高效隧道防火装饰板的质量较轻,,,现场锚固,,,没有湿作业,,,装置时只需处置惩罚好水泥外貌层,,,凭证隧道防火装饰板的施工标准举行 铺贴即可;;;;;;具有施工便捷的特点,,,可有用缩短隧道防护装饰工程的施工时间、镌汰基建投资、缩短工程交付周期。。。。。。。3、绿色环保隧道防火装饰板生产时接纳优质环保原质料,,,生产、装置历程中无有害物质爆发,,,在后期使用时不会对隧道内的情形造成任何污染。。。。。。。
涂界艺术漆加盟www.maydos.cn记者注重到,,,作为海内领先的涂料企业,,,mg不朽情缘现在营业不但涉及了修建涂料、工业涂料、地坪涂料、木器涂料、防水涂料,,,还涵盖了保温装饰一体板、保温质料、隧道防火装饰板、生态内装板、辅材辅料等非涂料营业。。。。。。。好比,,,该公司开发的生态内装板是选用高强度、无机纤维增强防火板为基材,,,通过差别外貌处置惩罚工艺制成的绿色环保内墙无机装饰板;;;;;;该产品是一种具有装饰、防火、抗菌、自洁、超等耐污等多种功效的内墙装饰质料,,,产品包括纯色、木纹、岩板、布艺四个系列,,,可知足差别情形、差别气概的设计需求。。。。。。。
好比,,,mg不朽情缘生态内装板的纯色系列清洁板是选用高强度无机纤维增强防火板为基材,,,外貌经由多次砂磨渗透关闭加工,,,接纳先进涂装工艺,,,连系高品质特种涂料、抗菌质料等,,,通过特殊成膜工艺加工而成的绿色环保、具有肤感效果的抗菌净化妆饰板;;;;;;是一种基于知足医疗清洁区域情形卫生高标准要求的、具有多种功效的内墙墙面装饰质料。。。。。。。主要应用领域包括医院病房、医疗清洁室、手术室、ICU病房、无菌车间、实验室、食物加工厂、电子厂房、聚会厅、情形有特殊要求清洁空间等。。。。。。。(涂界)
本文链接:【资讯】冲上天下热搜的网红隧道,,,用上了这家涂企的新型质料
版权所属:mg不朽情缘
转载请注明来由:mg不朽情缘 www.maydos.cn
热门产品:艺术漆、木器漆、油漆涂料、乳胶漆、艺术涂料、装修漆、装修涂料
品牌引领:涂料品牌、十大品牌、一线品牌、着名品牌、招商、加盟、署理